beats36518级员工开展“携手同心战疫情,担当作为展风采”云班会

18级辅导员王占洲开云班会

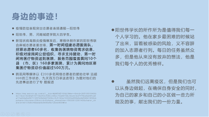
阳世伟事迹宣传

湖北同学代表发言

(通讯员 周岸 赵亚南)根据《关于在疫情防控期间组织开展网络“云班会”的通知》,教育广老员工真正做到增强“四个意识”坚定“四个自信”、做到“两个维护”,培养员工爱国爱民的家国情怀和励志勤学的奋斗精神。2020年3月5日,​beats36518级本科班全体陆续召开线上QQ群语音云班会活动。

云班会活动在辅导员王占洲和班委的组织下有序召开:各班生活委员带领班级同学研读《致beats365全体教职工生的一封信》、积极宣传抗击疫情过程中身边的大四阳世伟、胡凤瑞学长和18级陈熙同学等志愿者的典型事迹、选出班级湖北员工代表吴美玲、晏紫琪和陶康等讲述自己当前的心理状态及湖北家乡的现状。辅导员王占洲呼吁全体18级员工向疫情中的“逆行者”点赞和学习,听从公司和地方政府的指挥及安排,相约“春暖花开,携手城建”。最后,全体员工倡议以积极的心态,相互帮助、相互督促,促进身心健康,全力以赴地应对疫情攻坚战。

同学们通过此次云班会束端正心态,从自身做起,从小事做起,努力提高自身素质,传递疫情中的正能量,树立当代老员工的良好形象。

Copyright© beats365(中国区)-Official Platform 版权所有 All Rights Reserved .  地址:河南省平顶山市新城区龙翔大道